HDMI-CEC
Voici un code en Python que j'ai fait qui permet d'allumer et d'éteindre un téléviseur compatible avec le protocole HDMI CEC. Le protocole est un peu douteux car chaque compagnie semble y donner leur nom et ce n'est pas toujours bien docummenté. J'ai chosi d'utilisé un raspberry pi model A qui est en fait une version abordable avec moins de ports USB et de mémoire. La tâche principale du raspberry est de lire l'état d'un bouton poussoir et d'envoyer une commande par le port HDMI pour allumer ou éteindre le téléviseur.
Installation des paquets nécessaire pour pouvoir utiliser les commandes CEC:
sudo apt-get install cec-utils
sudo apt-get install python-dev python-rpi.gpio
sudo apt-get install rpi.gpio
sudo apt-get install git-core
git clone git://git.drogon.net/wiringPi
cd wiringPi
sudo ./build
sudo ldconfig
Pour éviter l'ouverure de la tv lors de l'ouverture du PI (perte de courant par exemple) on doit ajouter ceci au fichier de config /boot/config.txt:
hdmi_ignore_cec_init=1
Ajouter le script au démarage dans etc/rc.local:
sudo python /media/Control_CEC_Vizio_TV.py &

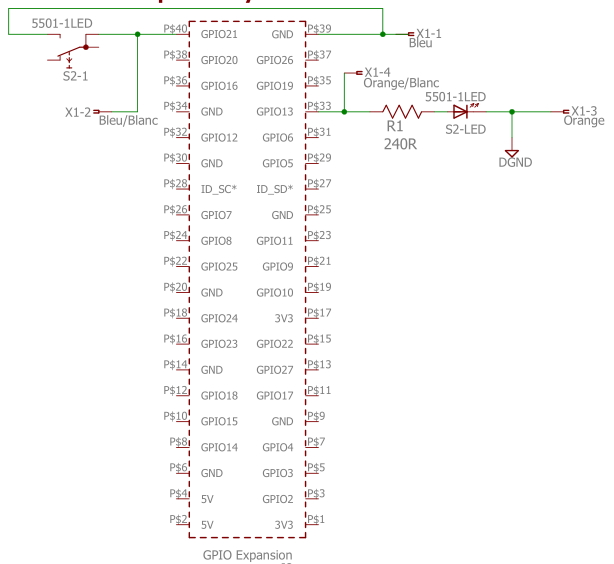
Plan électrique du bouton connecté au raspberry:
